电话咨询

PHONE CONSULTING

18888369900

售前服务

ONLINE CONSULTING
QQ客服 QQ客服

售后服务

ONLINE CONSULTING
在线客服
您的位置:首页 » 标准距离/中距离测向器材 »
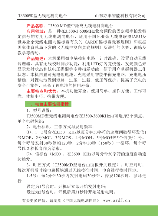
  • T3500MD型中距离电台

    产品型号:  /  订货号:

    颜    色:

    尺    码:

    库存:0 现货    下单后立即发货

如果您对本商品有什么问题,请提问咨询!

发表咨询

标题:
*咨询内容:
联系方式: (可以是电话、email、qq等).
如果您对本商品有什么评价或经验,欢迎分享!
售前服务
点击这里给我发消息
售后服务
点击这里给我发消息
联系我们关闭

中国无线电测向网

电 话:13501350949

手 机:13701202500

邮 箱:cardf@126.com

地 址:北京市东城区天坛东里中区甲14号,邮编:100061

用手机扫描二维码关闭
二维码